中国在美国投资: 避免重蹈日本覆辙(2017年更新稿)
本文是本人为2011年研讨会所写文章(附件)的更新稿。鉴于美国政策(包括贸易政策)的持续不确定性,2011年的文章今天看来竟仍有其意义。尽管在美国总统选举期间及之后有大量贸易方面的指责,目前来看中国避开了许多“日本犯过的错误”。同时,随着中国海外投资、中国全球贸易以及中国和美国之间的贸易逆差的持续增长,中国也需要警惕避免日本曾面对的高度紧张关系。
* * * * * *
尽管2017年美国和全球政治以及全球经济动荡纷纭,中国成功避免了重大的贸易冲突,这与日本过去所经历的困境形成鲜明对比。 最近,备受瞩目的习近平-特朗普佛罗里达峰会却意外地语调柔和。
● 特朗普政府不断声称中国(以及墨西哥和日本等)抢走美国人的就业机会,这让人深感忧虑。不过,其中也有一点上世纪八十年代和九十年代“排日风潮”的情绪迹象。这是由于,尽管中美之间的“贸易失衡”约达3500亿美元,其中3/5完全为美国的贸易逆差。虽然与历史上的贸易逆差相比可能不太妥当,但日本在1986年曾占美国全部贸易逆差的1/3。
●在地缘政治和军事方面, 尽管朝鲜局势能够在中美之间带来某种协调甚至是一定程度的联合,两国之间仍面临许多挑战。
针对2011年文章中提出的一些建议,作出如下更新:
▬ 投资结构
由于多种因素的原因(包括美国外资投资委员会,它不断阻挠、有时甚至激怒中国投资者),中国投资涉及诸多行业和类型,却并未引发重大争端。即便是安邦保险公司在纽约收购标志性的华道夫-阿斯多里亚酒店并将其改造为公寓,也未引发太多担忧。
▬成为大型美国雇主
2016年,中国公司雇用美国工人的人数为141,000人,与2009年相比高出9倍。在特朗普总统的鼓励之下,可以设想美国的就业将会提升。虽然并非直接相关,正如2011年文章所说,美国公司在中国有大量投资和设施,现在也成为一个很有吸引力的消费市场。
▬ 基层支持
中国公司和政府基层的努力也很显著,在美国各州都有大量投资。几乎所有美国国会选区都有中国公司入驻。(2016年国家委员会中美关系研究)
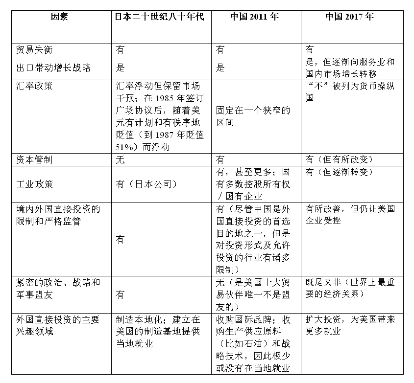
下图是2011年图表的更新,显示了上世纪八十年代、2011年和今年(2017年)之间的相同和不同之处。
对比表(更新版)

资料来源:Brian Beglin/Joel Moser (2011)
评论:2017
尽管有言辞上的对抗、担忧和紧张关系,中美双向贸易和投资仍显示健康增长。不过,中美贸易的规模和复杂程度远超上世纪八十年代和九十年代的日本。那时,自愿的汽车配额、广场协议下的货币机制、市场准入谈判以及在美国建造日本的生产设施都能带来一些看得见的成果。此外,减少贸易逆差或改善市场准入都未必能显著增加美国就业,而就业正是特朗普政府所强烈鼓吹的。同时,中国国内在财政、经济和政治方面也在经历全面的转变。因此,在改善之前,中美之间的对抗程度可能会加剧。然而,与当年日本的情况一样,大规模贸易对抗对中美经济以及全球经济的可怕后果可能会大大改善双方之间的对抗情绪,鼓励双方之间展开谨慎谈判,在头脑冷静之下寻求政策方面的解决方案。
附件:中国在美国投资: 避免重蹈日本覆辙(2011年稿)
中国是全球第二大经济体,且多项预测显示,中国最终将取代美国成为全球第一大经济体。中国在世界各地的对外投资,尤其是在美投资将大幅飙升。如今,中国在全球收购自然资源的报道屡见报端。与此同时,美国、欧洲和日本尚未摆脱金融危机阴影,面临复苏缓慢、前所未有的政府赤字高企和失业率居高不下的困境。评论员认为这将继续引发政治紧张和不稳定局势。这种微妙的政治和财政环境可能在好转前还会恶化,也让我们想起三十年前腾飞的日本开始增加投资,并加强在海外的影响力。尽管日本目前经济状况不佳,不过中国投资者仍能从回顾日本在二十世纪八十年代大量投资时犯下的错误中,吸取一些教训。
确实,在以往的哈佛金融研讨会 (Harvard Financial Symposia) 和新闻中,有关日本在财政和金融政策上的失误导致经济停滞近二十年的评论不绝于耳。这些评论主要用来警示美国和欧洲审慎经济政策、量化宽松和财政刺激方案的重要性。同样,日本在美国投资中的错误也能提供类似的警告信号,因为日本不顾不断恶化的贸易纠纷、美国高失业率以及二十世纪七十年代后美国不再那么自信,坚持投资。
这些简要评论旨在为讨论奠定一些基础,从而冷静地看待日本在美国的主要投资中出现的错误和障碍,以便与当前的中国投资趋势进行对比。许多这些评论都基于与直接参与日本早期投资浪潮以及后续投资失败的处理和资产剥离的人士的交谈。当然,中国和日本截然不同,经济和政治因素有明显差别。然而,中国和日本都属于在美国投资的非欧洲国家,都面临美国高额的贸易赤字和其他贸易摩擦问题。因此,希望在这里提到的错误能解释一些问题和应采用的解决方案。另一点有必要说明的是,虽然存在这些错误和失误,但最终日本在美国的主要投资如今继续发展,产生数千亿美元的回报,而且公众对日本新投资或并购并无负面反应。
首先,在日本犯下的错误中,有许多,但并非全部是日本独有的。日本在二十世纪八十年代的投资是大规模投资泡沫的一部分。事后看来,当时人们全部寄希望于不切实际的增长和回报。由于日本经济快速发展、广场协议造成的货币升值以及其它因素,日本公司掌握巨额资本对海外进行投资。虽然只列举一些日本在这些特殊经济环境下出现的错误有过于简化之嫌,下文将主要介绍以下几个明显的错误和问题:炫耀收购和一哄而起;管理美国业务的困难;未能适应当地政治气候;以及一般文化问题。
炫耀收购/一哄而起
许多观察家认为,二十世纪八十年代末收购洛克菲勒中心 (Rockefeller Center) 是美国感到日本威胁的标志性事件:美国在被买断。这是一次炫耀收购的例子:高知名度、美国品牌、由日本的一家著名公司进行高端收购。该中心在 1995 年提交破产申请并因房地产市场衰退损失惨重,后来成为失败的象征。另一次炫耀收购是 1986 年购买蒂凡尼大厦 (Tiffany building),该大厦随后被亏本卖掉。松下电器 (Matsushita) 收购环球影城 (Universal Studios) 也常常被提起。这些收购虽然都被认真执行,但却在日本发起国内外收购的投资热潮期间,因日本公司展开激烈的投资竞争而恶化。在房地产领域,许多日本房地产和金融公司展开收购竞争,抬高了标志性建筑的价格,尤其是洛杉矶和纽约地区的建筑。
据说,环球影城交易主要因竞争对手索尼收购哥伦比亚影业 (Columbia Pictures) 而引发。由于如此看重“品牌”和炫耀资产的价值,无人理会商业分析。当日本的竞争对手购买时,日本收购方担心“错失良机”,这导致大家一哄而起,即使是最成熟的日本公司也未能幸免。另一方面,美国的资产出售方和投资顾问非常乐意在市场高点抛售,投资热潮更因此升温。
虽然中国的收购案从商业角度进行更仔细的规划,一般要获得政府批准方能进行,而且主要对全球自然资源和能源展开谨慎投资,但仍应以日本的疯狂收购为戒。
管理美国业务的困难
另一个影响日本收购的障碍是在收购后,难以胜任拥有和经营当地美国企业的管理工作。虽然日本人擅长产品制造和出口,日本的管理人员遍布世界各地,但日本人管理短期内所收购非日本企业的能力,对收购方和被收购方都形成巨大压力。在若干企业,对歧视或不公平对待美国员工的指责看似有些夸张,但对管理毫无益处。对于单一的日本企业文化,能够发展全球管理才能,将美国和日本企业规范融为一体是一项重任,也导致许多企业失败。
中国在扩大投资范围的过程中,可能会面临类似挑战。
不过,尽管日本有过失误,但另一方面,也有许多在美国各地建立日本移植工厂并由美国员工经营的成功案例。这是一次被普遍视为成功的巨大挑战。
未能适应政治气候
“排日风潮”一词是当年的真实写照。美国高失业率、美国丧失制造竞争力以及东芝机械 (Toshiba Machine) 向前苏联非法出口技术等事件所引发的政治对抗,导致美国官员在电视上大力贬低东芝的产品,并寻求对进口日本商品实施全面限制。事后看来,问题在于未能预见美国空前的负面政治气候和排外情绪。对日本投资的怀疑和威胁也随着日本的反应,不时增强。日本的新闻媒体宣扬日本人对自己卓越经济增长和制造技术的自豪感,让人们觉得,作为老师的美国突然变成日本的学生,这进一步引发美国的愤怒。最终,威胁爆发贸易战的声音四起。虽然人们趋于冷静,不过日本产品也遭受了“自愿”贸易限制。此外,美国还采取了更多监查措施,包括源于这段时期的全国战略收购审查(即中国所称的“美国外资投资委员会 (CFIUS)”)。
这次失败给我们的最大教训是要未雨绸缪,因为当时几乎没人预料到纠纷会如此强烈。看起来中国对各种情况下的潜在冲突更具战略意识和敏感性。另外,日本在二十世纪八十年代的收购虽然面向全球,但以美国为重点,而中国广泛分布的全球投资模式可能会降低政治风险。
文化问题
文化问题包罗万象,可涵盖美国与日本总体关系的方方面面。二十世纪八十年代,越南战争结束后,来自日本这个外国社会的威胁,对美国人而言不亚于经济上的一次越南战争,这让美国人更加感到恐惧。尽管当时欧洲在美国的投资/收购规模更大,但新闻报道似乎通常将其描绘成日本的阴谋诡计。
如上所述,日本人认为双方的地位已经转变,勤奋的学生正在取代这位值得尊敬但身体不适的老师——美国。虽然两者在冷战后的世界是亲密盟友,但日本与美国的文化冲突升级。下表显示二十世纪八十年代与当今的相同和不同之处。
对比表

资料来源:Brian Beglin, Joel Moser of Bingham McCutchen LLP
如何去做?
当时,处理日本投资问题的同事收到了大量咨询采取哪些具体措施的请求。世上没有灵丹妙药,只有通过美日企业的多年努力,才能从政府和公众层面将关系达到平衡。在企业层面,下列趋势值得关注。
投资结构
在解决对炫耀收购的批评时,日本投资顾问越来越多地建议,收购要减少以“炫耀”为目的,起初应少量够买,获得部分交易权或转让份额,以便更有效地控制。这样做大概会使收购不那么引人关注。这种渐进方法最著名的例子是索尼收购 AT&T 的纽约总部大楼。虽然通过第三方或中介收购必须做出监管披露,但也不失为一种减轻公众和政治担忧的方法。
成为大型美国雇主
由于害怕关税战和制裁以及对汽车行业的自愿出口限制,日本公司被迫增加美国当地生产,从而大幅提升美国就业率,令美国获益良多。尽管大多数出口至美国的产品仍来自日本工厂,不过这些在美国各地新建立的先进工厂减少了争端。日本公司中的美国员工人数增至六十万人以上,美国的州政府争相提供优惠措施,引入这类日本工厂。
基层支持
投资获得的当地基层支持,极大地消除了对日本投资的恐惧和怀疑。不仅仅是日本移植工厂的美国员工,而且美国供应商、经销商和客户也成为日本公司的重要盟友。相比让日本管理人员和日本公司提出在美国投资,日本人发现美国管理人员和公司是日本投资最有效的支持者。日本政府与美国联邦政府、州和当地政府进行协调,支持私企的这些行动,也很有效。
这些基层努力可能是中国投资者最感兴趣的。鉴于美国失业率居高不下,州和当地政府预算吃紧,多种形式的中国投资如果审慎提出,将受到热情欢迎,并将产生类似的平衡效果。
总结
中国在美投资的增长今后将遭遇许多阻力和障碍,不过最终将受到欢迎。事实上,如果中国投资在美国不受欢迎,这些投资将转移至其它地区。另外,与二十世纪八十年代日本的封闭市场相比,中国的优势在于,中国是美国政府最大的债权国,也是非常吸引美国企业的市场。因此,贸易战将更直接地损害这些美国企业。尽管如此,虽然事后看来日本的错误很明显,但这些错误对于避免在二十世纪八十年代出现的不必要且具破坏性的紧张关系升级,具有重要的参考价值。
